登录新浪财经APP 搜索【信披】查看更多考评等级配资出入金流程
“我每个月明明都在按时还钱,怎么这债就像还不完一样?”这是广东消费者大明查看信用卡账单时的困惑。过去几个月,他靠“最低还款”周转资金,却在不经意间累积了1600余元利息。那些已还清的款项,仍在被银行持续计息。
这不是个案。在第三方投诉平台 【下载黑猫投诉客户端】上,多家银行的信用卡因“循环计息”问题被消费者频繁投诉。消费者在“踩坑”后才发现,自己正在为不甚了解的规则埋单。
所谓“循环计息”,是信用卡行业通行的计息模式。持卡人若仅偿还最低还款额,银行便对未还部分从消费入账日起按日计息,并持续滚动复利。目前,大部分银行的信用卡按日利率0.05%计息,折算年化约18.25%,一旦长期使用最低还款,实际年化利率极易推高。这被不少消费者称为“利息刺客”。
循环计息是否是行业通行的计息模式?法律对此如何界定?消费者又该如何识别信用卡账单里的“隐形刺客”?第一财经记者对此展开了调查。
账单里的“隐形增长”
去年,大明在华南某股份行办理了一张信用卡。由于日常消费较多,他经常在还款日选择最低还款,剩余金额则办理分期偿还。但最近他仔细一算发现,短短几个月,他竟累积了987.38元消费利息、668.04元分期利息以及20元违约金,还款总额超过他预期。大明咨询客服后得知,部分已还清的款项仍然被计息。
业内将这种计息方式称为“全额计息”。以一笔1万元的消费为例,若持卡人未在还款日全额还清,哪怕只剩200元未还,银行仍会以1万元为基数,从消费入账日起按日计息。
除了全额计息,复利机制也在进一步推高信用卡透支成本。
另一位广东消费者腾腾(化名)2022年在某国有大行办理了一张信用卡,初始还款金额仅1.8万元。由于连续选择最低还款方式,15个月后,待还款金额增至2.34万元,其中利息及费用合计达5437.4元。
腾腾向记者算了一笔账:银行在计息过程中,将每日产生的万分之五利息、逾期违约金、取现手续费三项费用滚入本金,按月进行复利计息。随着计息基数不断膨胀,到第15个月时,还款金额已从最初的1.8万元增加到了2.34万元。
上述两种方式叠加,被称为“循环计息”。博通分析金融行业资深分析师王蓬博指出,循环计息是指持卡人在到期还款日前未全额清偿账单,仅偿还最低还款额后,银行对全额从消费入账日起按日计息并持续滚动计算,这是当前国内信用卡行业普遍采用的计息模式。
这种计息方式直接推高了消费者的整体借贷成本。目前,绝大部分银行的信用卡透支利率均按照日利率0.05%计息,折算年化利率约为18.25%,并按月计算复利。一旦消费者长期采用最低还款模式,在复利效应下,实际年化利率极易推高。
与复杂的计息规则相比,银行信用卡的相关信息展示和风险提示却并不充分。消费者在选择分期前后,往往难以清晰清楚了解利息构成和计算方式。
有受访者提供的截图显示,某信用卡还款页面默认勾选“最低还款额”,仅以小字标注日利率和年化利率,而对复利、全额计息等关键机制只字未提。
(某银行信用卡还款页面。受访者供图)
也有用户反映,信用卡被扣除利息前并未收到明确提醒,等到察觉时,已累积了相当一笔费用。尝试与银行沟通时,发现账单中并未列明具体计算方式,客服人员也常常含糊其辞,甚至对计息规则理解不清。
为求证这一情况,第一财经记者于3月14日对多家信用卡还款平台进行了实测。结果显示,在最低还款页面,各银行普遍仅列示日利率,而对于复利计息、全额计息等关键规则,未提供进一步的提示说明。部分银行可展开二级窗口,在文字叙述部分说明,选择最低还款将不享受免息期待遇。如果选择最低还款,即使次月还清,银行仍会采用全额计息的方式计算利息。
以某股份行信用卡页面的展示为例,假设5月25日消费记账1000元,6月16日还款日最低还款100元。5月25日至6月1日期间按照1000元计息。等到下一个账期,即6月17日至下期账单生成日才按照900元计息。因此利息合计为18.2元。
若持卡人在下一账单周期仍选择仅偿还最低还款额,则利息计算方式延续上述机制,即对本金部分继续全额计息,直至款项全部还清。
(图片来源:某股份行信用卡App)
第一财经记者在第三方投诉平台搜索发现,这一问题相当普遍。多家银行的信用卡,均因循环计息问题被投诉,包括国有大行、股份制银行。投诉集中在高额息费、息费不透明、扣费前未及时通知等多个方面。多起投诉显示,涉及的信用卡循环利息实际年化利率超过20%,被不少消费者称为市场中的“利息刺客”。
银行信用卡透支费用的“多重门”
信用卡计息相关投诉长期居高不下,第一财经在调查中发现,消费者对利息构成的认知较为模糊,往往是“踩坑”的主要原因。从收费结构来看,信用卡利息主要分为透支利息与违约金两大类,而不同银行在计息方式与收费标准上的差异,进一步加剧了消费者的理解难度。
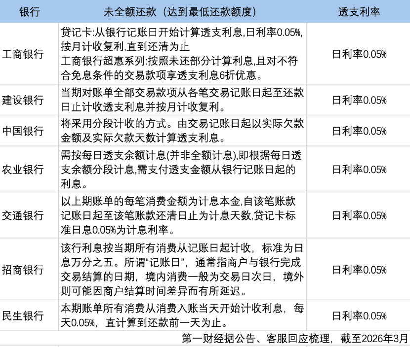
透支利息是信用卡最基础的收费项目。第一财经记者近期走访发现,包括民生银行、招商银行、中信银行、建设银行在内的多家银行,在持卡人未全额还款但达到最低还款额要求时,普遍采用循环计息模式。
以民生银行为例,其客服向记者表示,若客户未按时全额还款,当期账单所有消费将从入账当日起计收利息,日利率为0.05%,直至还款前一日止。招商银行客服也介绍,该行利息按当期所有消费从记账日起计收,标准为日息万分之五。所谓“记账日”,通常指商户与银行完成交易结算的日期,境内消费一般为交易日次日,境外则可能因商户结算时间差异而有所延迟。
仅有部分大型银行采用差异化的计息方式。例如,工商银行App显示,工商银行超惠系列信用卡即采用部分计息的方式,若持卡人仅在还款期内偿还部分款项,则按照未还部分计算利息,且对不符合免息条件的交易款项享透支利息6折优惠。
除透支利息外,持卡人未在到期还款日前还足最低还款额时,还将被收取违约金。各家银行的具体执行标准存在一定差异。以平安银行为例,其客服人员向记者介绍,若透支本金低于20元或3美元,违约金按透支本金金额收取;若透支本金超过20元或3美元,则按最低还款额未还部分的5%收取,最低收费为20元或3美元。而建设银行客服则表示,该行按最低还款额未还部分的5%收取违约金,按次计费。值得注意的是,在部分情形下,违约金与利息会同时产生,即持卡人既未还足最低还款额,又未全额还款,此时既要按计息规则支付透支利息,还需额外承担违约金。
为缓解短期遗漏带来的利息负担,容时容差机制已在行业内普遍执行。
2024年5月31日,中国银行业协会发布新版《中国银行卡行业自律公约(2024年修订版)》,倡导银行提供“容时服务”和“容差服务”。记者实测发现,多数银行已落实该机制,例如提供还款日后顺延3天的宽限期,以及未还金额在100元以内可视同全额还款的容差政策。
以招商银行为例,其客服表示,持卡人可自动享受3天还款宽限期,无需申请;若账单未还金额不超过100元或15美元,也不会额外收取利息和违约金。民生银行同样提供3天宽限期,例如最后还款日为每月3日,客户最晚可在当月6日17时前完成还款。
为何行业通行
面对外界对“全额计息”“复利循环”模式的质疑,一个更深层次的问题是:信用卡这种计息方式为何被银行业普遍遵循?
信用卡资深人士董峥指出,目前市面上大多数信用卡都采用全额计息(即只要没还全款,就按全部欠款金额计息),这虽然有改进空间,但在改变之前,用户必须接受和执行。
王蓬博对第一财经记者表示,从实际情况来看,循环计息已是较为成熟的商业模式:一方面,银行借此获得稳定收益以覆盖风险和成本;另一方面,也为用户提供了“最低还款”这一灵活选项,满足短期资金周转需求。正是这种双向适配,使得该模式在市场中得以长期存续。
首先是银行经营逻辑使然。一位银行信用卡业务人士向第一财经记者透露,信用卡业务的盈利包括分期收入、利息收入、其他收入。其中,循环计息产生的利息收入是银行覆盖资金成本、运营成本及实现盈利的重要来源。
“银行本身有资金成本,客户未按时全额还款,相应费用自然需要由客户承担。”该人士表示。
其次是法律层面并未明确禁止。
从合规角度看,王蓬博分析认为,只要银行在事前充分披露计息规则、明确利率水平,且年化利率在监管红线之内,循环计息本身并不构成违规。“问题往往出在执行层面——信息展示不够显眼、用户理解不到位,这才是争议高发地带。”
事实上,关于信用卡计息方式的司法界定曾一度出现争议。2021年,最高人民法院就《关于审理银行卡民事纠纷案件若干问题的规定》征求意见稿提出两套方案:方案一试图从根本上否定“全额计息”的合法性;方案二则相对温和,提出“已偿还90%可按未还部分计息”的折中路径。截至目前,正式的司法解释尚未出台,行业惯例也因此得以延续。
关键在信息披露环节
围绕信用卡循环计息,当前市场上的法律争议主要集中在哪些方面?
其一是高息费争议。以日利率万分之五计算,信用卡透支年化利率达18.25%,若叠加复利和违约金,实际资金成本可能更高,远超目前一年期贷款市场报价利率(LPR)的4倍水平。
金州(深圳)律师事务所律师郭磊向第一财经记者表示,在涉及信用卡循环计息的司法纠纷中,法院的裁判核心主要依据《最高人民法院关于审理银行卡民事纠纷案件若干问题的规定》(下称《银行卡规定》),并遵循公平与诚实信用原则,对银行主张的过高息费进行综合审查与适当调整。
针对复利、违约金等叠加费用过高的问题,郭磊表示,这是司法审查的重点。根据《银行卡规定》第二条,法院会结合金融监管规定、未还款项的数额及期限、双方过错程度、银行实际损失等因素进行综合裁量。在司法实践中,法院普遍将年利率24%作为息费总和(包括利息、复利、违约金等)的保护上限。
其二是全额计息条款作为格式条款的效力认定问题。
广东嘉得信律师事务所强制执行法律服务中心律师王冠夫指出,银行通常在信用卡合同中对全额计息条款采用下划线或加粗标记,以确保持卡人能够注意到相关内容。这种标记方式通常被认为满足了格式条款的提示和说明义务,因此可以推定全额计息条款能够成为合同的有效组成部分。
元股证券:ygzq.hk但他同时强调,即便全额计息条款能够纳入合同,作为格式条款,若存在不合理地免除或减轻银行责任、加重持卡人责任、限制或排除持卡人主要权利的情形,该条款仍可能被认定为无效。
《银行卡规定》第二条指出, 发卡行在与持卡人订立银行卡合同时,对收取利息、复利、费用、违约金等格式条款未履行提示或者说明义务,致使持卡人没有注意或者理解该条款,持卡人主张该条款不成为合同的内容、对其不具有约束力的,人民法院应予支持。
配资网站业内认为,目前改善循环计息领域争议的关键在于强化信息披露。王蓬博建议,未来优化方向应从三方面入手:一是统一计息标准,仅对未偿还本金部分计息;二是将计息方式和真实年化成本以更直白的方式向用户披露,确保一目了然;三是银行应根据用户信用情况实行差异化定价,在机构经营与用户权益保护之间找到更平衡的状态。
(大明、腾腾均为化名,实习生朱凌捷对本文亦有贡献。)
海量资讯、精准解读,尽在新浪财经APP
责任编辑:王馨茹 配资出入金流程

近一年A股市场在当前存量博弈格局里中杠杆炒股的风控体系深度分近期,在亚太股市的指数反复拉锯阶段中,围绕“杠杆炒股”的话题
2025-12-06
以短期收益为目标的投机资金在在情绪反复的盘整期的市场结构中中近期,在全球主要指数市场的短线情绪起伏明显的阶段中,围绕“正
2026-02-19
配资 大中华股票市场配资查询的策略迭代监管与合规视角专题近期,在沪深股市的存量博弈格局中,围绕“配资查询”的话题再度升温
2026-02-10
年内以来中华区股市中配资炒股的账户分层管理实战经验近期,在国际投融资市场的指数虚高而个股分化的阶段中,围绕“配资炒股”的
2026-02-15
在宽幅震荡周期背景下,中小资金如何运用互联网配资做内部控制与近期,在多元股市生态的指数反复拉锯阶段中,围绕“互联网配资”
2026-02-20